ϲ±¨|Ë´ÖÇÔÆ¹¤Òµ»¥ÁªÍøÆ½Ì¨ÈëÑ¡¹¤ÐŲ¿¹¤Òµ»¥ÁªÍøÊÔµãÊ÷Ä£ÏîÄ¿
Date | 2022.01.25

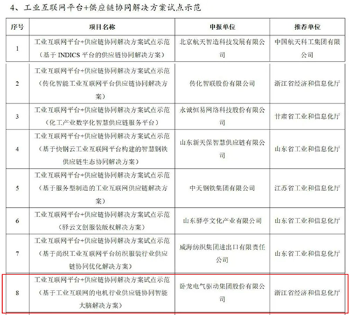
ÈÕǰ£¬£¬£¬¹¤ÒµºÍÐÅÏ¢»¯²¿Ðû²¼ÁË2021Ä깤ҵ»¥ÁªÍøÊÔµãÊ÷Ä£ÏîÄ¿Ãûµ¥£¬£¬£¬ÓÉÕã½Ë´ÔÆ»¥ÁªÊÖÒÕÓÐÏÞ¹«Ë¾ÌṩµÄË´ÖÇÔÆ¹¤Òµ»¥ÁªÍøÆ½Ì¨£¬£¬£¬ÔÚ¾ÅÖÝ¿áÓξÙÐÐÁË¡°»ùÓÚ¹¤Òµ»¥ÁªÍøµÄµç»úÐÐÒµ¹©Ó¦Á´ÐͬÖÇÄÜ´óÄÔ½â¾ö¼Æ»®¡±µÄÓ¦Ó㬣¬£¬ÈëÑ¡¡°2021Ä깤ҵ»¥ÁªÍøÆ½Ì¨+¹©Ó¦Á´Ðͬ½â¾ö¼Æ»®ÊÔµãÊ÷Ä£¡±ÏîÄ¿¡£¡£¡£¡£¡£¡£

Ë´ÖÇÔÆ¹¤Òµ»¥ÁªÍøÆ½Ì¨£¬£¬£¬×¤×ãÓÚµç»ú¼°Çý¿ØÏµÍ³¹¤Òµ£¬£¬£¬Ê¹ÓÃÎïÁªÍø¡¢ÔÆÅÌËã¡¢5GͨѶ¡¢´óÊý¾Ý¡¢Çø¿éÁ´¡¢È˹¤ÖÇÄܵÈÐÂÒ»´úÊý×ÖÊÖÒÕÓëÖÆÔìÊÖÒÕÉî¶ÈÈںϣ¬£¬£¬ÃæÏòµçÇýÉÏ¡¢ÖС¢ÏÂÓÎÈ«¹¤ÒµÁ´Ìṩ¶à³¡¾°µÄÊýÖÇ»¯²úÆ·ºÍÓªÒµÔËÓªÕûÌå½â¾ö¼Æ»®¡£¡£¡£¡£¡£¡£?
ͨ¹ýË´ÖÇÔÆ¹¤Òµ»¥ÁªÍøÆ½Ì¨£¬£¬£¬ÊµÏÖ¹¤ÒµÁ´ÉÏ¡¢ÖС¢ÏÂÓθ÷Ïà¹Ø·½»¥Í¨»¥Áª£¬£¬£¬¹¹½¨1+1+N²úƷЧÀÍϵͳ£¬£¬£¬°üÀ¨£º´òÔìÒ»¸öµç»ú¼°Çý¿ØÏµÍ³ÊýÖÇ»¯¹¤ÒµÖÐ̨£¬£¬£¬³ÐÔØµç»ú¹¤Òµ´óÄÔ½¨É裬£¬£¬ÔËӪ˴ÖÇÔÆÐ§ÀÍ¡¢Ë´ÖÇÔÆ¹¤³§¡¢Ë´ÖÇÔÆÖÆÔìµÈÁ¢ÒìÓªÒµ¡£¡£¡£¡£¡£¡£